Sistem informasi ini dimaksudkan untuk membantu fasilitator pemberdayaan masyarakat (fmp) beserta pihak terkait lainnya dalam menyusun dokumen rencana aksi strategis (ras) pembangunan/pengembangan ekonomi masyarakat di tingkat lokal (rukun tangga/rukun warga, dusum atau desa/kelurahan). pembangunan ekonomi lokal (pel) bercirikan pemanfaatan sumberdaya (manusia, modal, alam dan sosial) lokal/setempat dan partisipatif. dengan mengikuti tahapan/proses penyusunan ras yang diarahkan oleh sistem informasi ini, tim perencana (fpm dan pihak terkait lainnya) diharapkan dapat menyusun sebuah dokumen ras sebuah topik pel yang dirumuskan dan disepakati secara partisipatif (bersama).

Sekilas Tentang SIRASTI

Sistem Informasi penyusunan Rencana Aksi Strategis Partisipatif (SI RASTI) adalah sebuah aplikasi yang disediakan untuk membantu proses penyusunan dokumen Rencana Aksi Strategis (RAS) yang dilakukan secara partisipatif. Perencanaan partisipatif ini umumnya dilakukan dalam proses perencanaan kegiatan atau program pemberdayaan masyarakat. Dalam proses ini perencana adalah fasilitator permberdayaan masyarakat atau pun perencana yang menginisiasi dan mengkoordinir tahap demi tahap proses perencanaa. Luaran dari aplikasi ini adalah dokumen Rencana Aksi Strategis sebuah program pembangunan atau pemberdayaan masyarakat yang telah disusun bersama para pemangku kepentingan dan siap diimplementasikan.

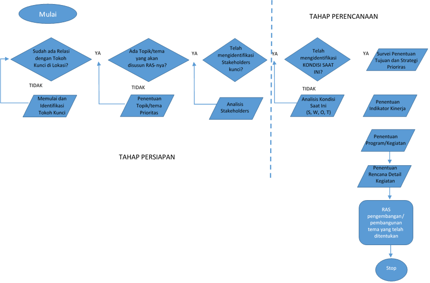
SI RASTI merupakan salah satu luaran Penelitian Mandiri pada Skema Grup Riset dengan pendanaan yang bersumber dari Penerimaan Negara Bukan Pajak (PNBP) Universitas Trunojoyo Madura tahun 2020 dan 2021. Tim peneliti diketuai oleh Dr. Kurniyati Indahsari, M.Si, Dosen Jurusan Ilmu Ekonomi, Fakultas Ekonomi dan Bisnis, Universitas Trunojoyo. SI RASTI dibangun berdasarkan tahapan serta prosedur atau alur standard perencanaan partisipatif. Diagram Alur Perencanaan Partisipatif dapat dilihat pada Gambar 1. SI RASTI juga dilengkapi dengan instrumen-instrumen yang dibutukan selama proses penyusunan dokumen rencana maupun panduan penggunaan SI RASTI yang dapat diunduh oleh pengguna.

about-image

Semoga SI RASTI ini dapat dimanfaatkan oleh pemangku kepentingan untuk menjalankan fungsinya dalam menyusun Rencana Aksi Strategis secara partisipatif. Segala bentuk kritik dan saran untuk pengembangan SI RASTI di masa mendatang mohon bisa dialamatkan kepada ketua Tim Peneliti.